A7Pharma:Como funciona o processo de integração com a Nexxera no A7Pharma?
Problema / Pergunta
Como funciona o processo de integração com a Nexxera no A7Pharma?
Ambiente
A7Pharma (Todas as versões);
Solução / Resposta
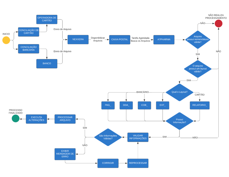
- Abaixo está apresentado através de um fluxograma o processo básico do sistema A7Pharma com a Nexxera:

Conciliação Bancária:
- O banco envia as informações para a Nexxera;
- A Nexxera processa os dados e disponibiliza na caixa postal;
- O sistema A7Pharma verifica a nomenclatura;
- Caso validado, é verificado o layout do arquivo;
- Depois de validado o layout é verificado se existe informações no arquivo;
- Caso tenha informações, o sistema valida, processa e executa as alterações;
Conciliação de Cartão:
- A operadora de cartões envia as informações para a Nexxera;
- A Nexxera processa os dados e disponibiliza na caixa postal;
- O sistema A7Pharma verifica a nomenclatura;
- Caso validado, é verificado o layout do arquivo;
- Depois de validado o layout é verificado se existe informações no arquivo;
- Caso tenha informações, o sistema valida, processa e executa as alterações;
Bancos Homologados com o sistema A7Pharma:
As integrações Nexxera podem ser consultadas neste link
Referente a processos bancários, depois que o A7Pharma gera os arquivos, é encaminhado para a Nexxera por meio da caixa postal (web service), que na sequencia disponibiliza este arquivo ao destinatário (bancos) cujo qual deve possuir o relacionamento devidamente aberto/configurado.
Para processos bancários, os bancos, enviam para a Nexxera os arquivos, o sistema A7Pharma realiza a leitura dos arquivos através da caixa postal, os processa e realiza as devidas alterações no sistema.
Para processos de cartões, as operadoras enviam suas informações em layouts próprios, a Nexxera efetua um processamento destas informações como se fosse uma tradução entre línguas distintas e disponibiliza na caixa postal para que o A7Pharma possa buscar os dados com a tarefa agendada.
O contrato de prestação de serviços da Alpha7 Software não cobre a integração da Nexxera, logo para adquirir este serviço é gerada uma ordem de serviço do setup de integração. O valor deve ser verificado junto ao departamento de suporte da Alpha7 através dos canais oficiais.
- Caso queira adquirir, entre em contato com a Nexxera para contratação do serviço e informe que utiliza o sistema A7Pharma;
- Telefone 1: (48) 2106-5698
- Telefone 2: (11) 2121-9600
- Site: https://www.nexxera.com/
- Será necessário realizar a abertura de relacionamento junto ao Banco (Caso queira a integração bancária) e/ou com a Operadora de Cartão (Caso queira a integração de cartão). Este processo é auxiliado pela Nexxera para preenchimento das Cartas de Relacionamento;
- A Nexxera, durante processo de implantação, irá atualizar gradativamente o status da demanda, da qual o cliente deve acompanhar através do e-mail fornecido para eles durante Kick-Off; Segue exemplo dos e-mails que receberão durante a implantação:

- Com o processo da integração concluído por parte da Nexxera, você será notificado com o seguinte modelo de e-mail:
Com esse retorno, o cliente deverá entrar em contato no telefone informado pela equipe de implantação para solicitar a senha. Após isso, com a caixa postal e senha em mãos, já é possível entrar em contato com o suporte da Alpha7 para solicitar a integração com a VAN Nexxera.
Palavras-Chave
Nexxera, Integração Bancária, Integração de Cartão, Processamento de Arquivos, DDA, Extrato Bancário, Pagamento Eletrônico, Emissão de Boletos, Confirmação de Cartões a Receber, Baixas de Cartões a Receber, Antecipação de Cartões a Receber, Aquisição, Conciliação, Van.